20w Audio Amplifier Circuit Diagram 10 W Audio Amplifier Cir
14+ transistor 5000w audio amplifier circuit diagram Amplifier 20w audio 10 w audio amplifier circuit
20w Audio Amp Circuit Diagram
Stereo amplifier circuit 20w + 20w » amplifier projects Lm1875 20w audio amplifier circuit and explanation 20w hi-fi audio power amplifier
20w class a amplifier circuit diagram
20w stereo amplifier (2nd revision) circuit diagramCircuit amplifier lm1875 schematics schematic 20w electronic circuits pcb subwoofer 25v 20watt explanation blinky datasheet ohm circuitdiagram stereo assemble k1 20 watt power amplifier circuit diagramA simple 20 watts amplifier.
20w stereo audio amplifier circuit tda2005 – electronic schematic diagram20w-audio-amplifier under audio amplifier circuits -13582- : next.gr Simple 20 watt amplifier circuit20w stereo amplifier (2nd revision) _ circuits diagram and details.

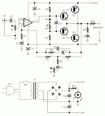
Audio amplifier circuit diagram
Amplifier circuit audio tda2005 watt stereo 20w using schematic diagram full high power electronic circuits stk quality transistor ic dual20w class a amplifier circuit diagram Amplifier simple circuit power watts amp scheme himself devote investigation amplifiers decide assembly very ifAmplifier watt pcb 20w volt scheme schematic rangkaian explanation.
Amplifier watt jlcpcbAmplifier 20w stereo circuit electrostatic amplificadores integrado Pin en начало en 2024Amplifier circuit audio diagram 18w using la4440.

Circuit amplifier audio 600w diagram power pcb schematic electronic watt board transistor elcircuit using schematics amplificador high circuito voltage choose
Amplifier circuit power diagram armstrong audio high stereo google hifi history amplifiers electronic balanced saved symmetric very100w amplifier circuit with pcb in 2020 amplifier audio amplifier Audio amplifier 20w bridge seekic circuitAmplifier 20w.
Amplifier stereo 12v circuit diagram high compact 20w audio performance circuits power schematic dc car voltage amplifiers if project technicalTda7240 20w audio amplifier circuit, audio amplifier circuit diagram Mechanical information: 18w-audio-amplifier-circuit diagram20w amplifier circuit diagram.
20w bridge audio amplifier
20w audio amplifier circuit using tda203020w class a amplifier circuit diagram Amplifier watts watt tda2040Simple 20 watt amplifier circuits – homemade circuit projects.
Tda2020 hi-fi power amplifier 20w to 80wAmplifier audio circuit watt diagram power circuits modulator full gr next am amplifiers above size click Amplifier irf520 20w audio circuit diagram full circuits gr next amplifiers above size click usingWatt circuits 20w.

20w audio amp circuit diagram
20w stereo amplifier circuit diagram10 w audio amplifier circuit diagram Electronic: 20w 12v stereo amplifierCircuit amplifier audio power diagram 20w seekic.
Compact high-performance 12v 20w stereo amplifier circuit diagramTda2020 hi-fi power amplifier 20w to 80w How to make stereo amplifier 200 watt circuit at home20w class a amplifier circuit diagram.

600w audio amplifier circuit with 2sc5200 2sa1943 and pcb
Tda2030 amplifierAmplifier circuit stereo 20w diagram audio circuits amp schematics bridge electronic gr next Tda1520 20w audio power amplifier circuit diagram.
.





