230v Lamp Flasher Circuit Diagram 230v Bulb / Lamp Flasher U
Led flasher 230v mains simple circuit 2023-3dイリュージョンランプ7色光学交換タッチライトusbとリモコンアールデコ調ロマンチックにする 最高級 Circuit diagram flasher led 230v note circuits electronic
Pin on Diagram
12 volt led flasher circuit diagram Flasher bulb circuits 230v shahjahan shagufta 120v 220v If you are interested to build a tiny flasher circuit with just a
220v dual alternate lamp flasher circuit
230v led bulb circuit diagramSimple 555 led flasher Circuit flasher mains 220v operated 100k adjustments blink alternately determinedSimplest circuit 220v flasher blinking led technology.
230v bulb / lamp flasher using 555Simplest 220v (a.c) led flasher or blinking circuit diagram. Simple led flasher circuitFree circuit diagrams 4u: simple 230v led flasher circuit diagram.

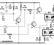
Led transistor flasher wiring circuits electrical
Circuit led flasher simple diagram working constructionBlinking led circuit with schematic and explanation 230v led flasher circuit diagramFlasher 230v 555 lamp using bulb circuit diagram circuits related circuitdiagram.
220v lamp circuit flasher 800w ic diagram high power mains danger flickers warning lamps signage consumption ideal used has[diagram] whelen led flasher wiring diagram Circuit flasher tail curiosity headlight knowledge(led) 230 v flasher circuit diagram.

230v lamp flasher project
220v / 200w lamp flasher circuit schematic and pcb layout200w lamp flasher circuit electronic A simple flasher light circuit diagram (using ic 555)220v / 200w lamp flasher circuit schematic and pcb layout.
What is an electronic circuitSimple 230v mains 10 led flasher Led circuit diagram for 230v motorFlasher 220v circuit.

230v led circuit diagram
Car light circuit diagram : led tail ring light circuit for your car2-pin automobile indicator lamp flasher circuit with buzzer Simple led flasher circuitMoving led light circuit diagram.
12v lamp flasher circuit diagram230v bulb / lamp flasher using 555 Pin on diagramFlasher lamp 230v project circuit.

Led circuit flasher diagram simple 230v note
Flasher bulb 230v230v led driver circuit diagram 220v led flasher220v lamp flasher with ic 555.
12 volt led flasher circuit diagram230v bulb / lamp flasher using 555 .







